|
|
|
|
|
Navngiven vej er udstillet her:
|
Diagram(mer):
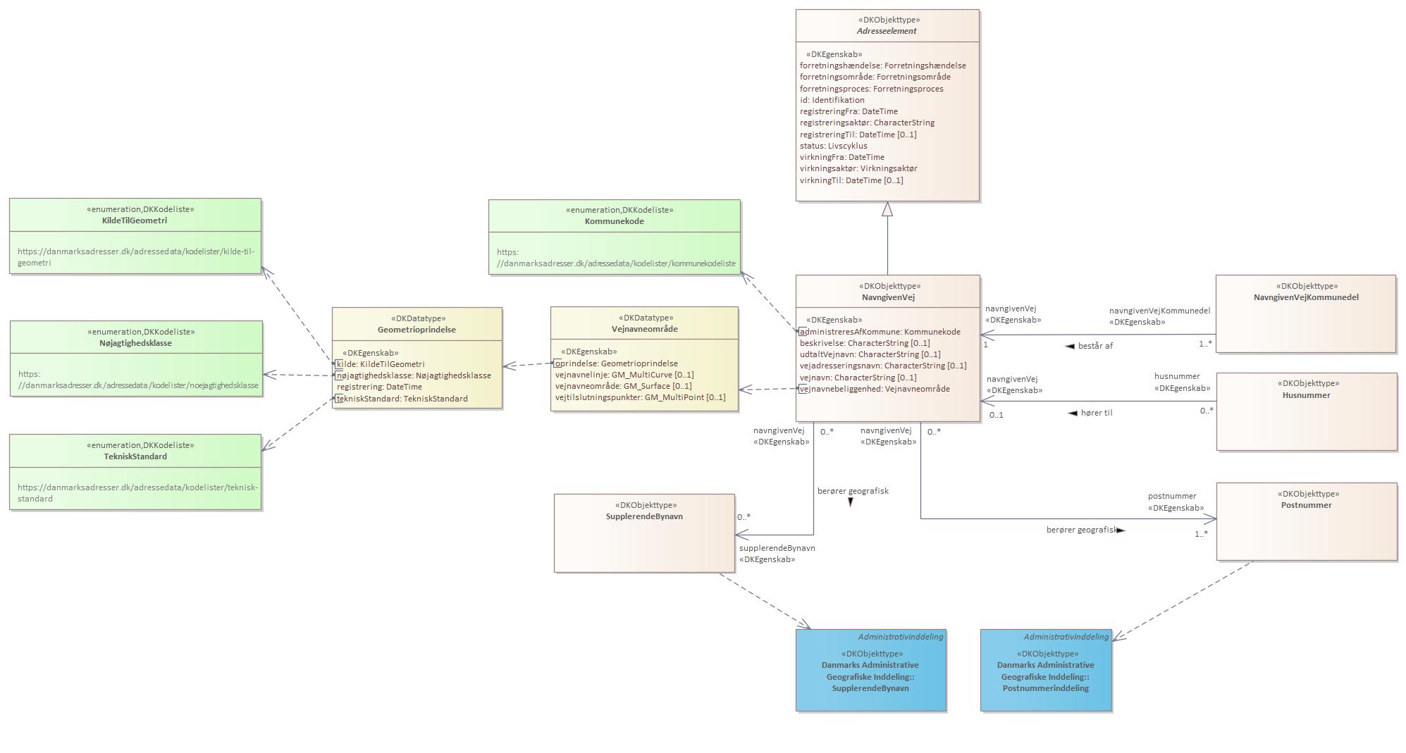
Objekttypediagram NavngivenVej:

|
|
Oversigt over karakteristika:
|
|
tilbage til toppen
|
Navn:
|
administreresAfKommune
|
|
URI:
|
https://data.gov.dk/model/profile/dar/administreresAfKommune
|
|
Foretrukken term:
|
administreres af kommune
|
|
Accepteret term:
|
Registreringsansvarlig
|
|
Definition:
|
angivelse af den kommune som registreringsansvarlig for vejnavn og geometri for den navngivne vej
|
|
Kommentar:
|
når en navngiven vej berører flere kommuner, skal vejnavnets stavemåde være det samme, ligesom husnumrene skal være entydige og stigende i den samme retning på tværs af kommunegrænserne. Derfor skal en af de berørte kommuner udpeges som registeringsansvarlig. Alle navngivenveje har udpeget en registreringsansvarlig kommune
|
|
Eksempel:
|
”0147”
|
|
Juridisk kilde:
|
https://www.retsinformation.dk/eli/lta/2018/271#P38
|
|
Multiplicitet:
|
1
|
|
Type:
|
Kommunekode (code list)
|
|
Værdier:
|
https://danmarksadresser.dk/adressedata/kodelister/kommunekodeliste |
|
|
tilbage til toppen
|
Navn:
|
beskrivelse
|
|
URI:
|
https://data.gov.dk/model/profile/dar/beskrivelse
|
|
Foretrukken term:
|
beskrivelse
|
|
Definition:
|
kort beskrivelse af vejnavnets oprindelse eller betydning
|
|
Kommentar:
|
beskrivelsen kan anvendes af de adressemyndigheder, der ønsker at supplere vejnavnet med en kort oplysning om navnets oprindelse eller betydning, fx oplysninger om et stednavn eller en historisk person, der indgår i vejnavnet
|
|
Eksempel:
|
Beskrivelses feltet anvendes pt (ultimo 2021) ikke.
|
|
Juridisk kilde:
|
https://www.retsinformation.dk/eli/lta/2018/271
|
|
Multiplicitet:
|
0..1
|
|
Type:
|
CharacterString
|
|
|
tilbage til toppen
|
Navn:
|
udtaltVejnavn
|
|
URI:
|
https://data.gov.dk/model/profile/dar/udtaltVejnavn
|
|
Foretrukken term:
|
udtalt vejnavn
|
|
Definition:
|
vejnavnet skrevet fuldt ud, således som det udtales
|
|
Kommentar:
|
udtalt vejnavn anvendes for at gøre det nemmere at finde frem til et bestemt vejnavn, i de tilfælde hvor der ingår forkortelser som ikke udtales som sådanne fx som Gl. Kongevej, der udtales Gammel Kongevej
|
|
Eksempel:
|
Gammel Dronninggårds Alle
|
|
Juridisk kilde:
|
https://www.retsinformation.dk/eli/lta/2018/271#P38
|
|
Multiplicitet:
|
0..1
|
|
Type:
|
CharacterString
|
|
|
tilbage til toppen
|
Navn:
|
vejadresseringsnavn
|
|
URI:
|
https://data.gov.dk/model/profile/dar/vejadresseringsnavn
|
|
Foretrukken term:
|
vejadresseringsnavn
|
|
Definition:
|
forkortet udgave af vejnavnet på højst 20 tegn
|
|
Kommentar:
|
for vejnavne på indtil 20 positioner er vejadresseringsnavn lig med vejnavn. For vejnavne over 20 tegn er vejadresseringsnavnet en forkortet udgave af vejnavnet. Regler for vejadresseringsnavnets udformning fremgår af adressebekendtgørelsen. Vejadresseringsnavnet anvendes i en række ældre it-syststemer.
|
|
Eksempel:
|
Gl. Dronninggårds A.
|
|
Juridisk kilde:
|
https://www.retsinformation.dk/eli/lta/2018/271#P5
|
|
Multiplicitet:
|
0..1
|
|
Type:
|
CharacterString
|
|
|
tilbage til toppen
|
Navn:
|
vejnavn
|
|
URI:
|
https://data.gov.dk/model/profile/dar/vejnavn
|
|
Foretrukken term:
|
vejnavn
|
|
Definition:
|
det fulde vejnavn defineret som: Et egennavn, som udpeger og benævner en del af vej- eller stinettet eller lignende færdselsarealer og områder
|
|
Kommentar:
|
det fulde vejnavn med korrekt stavemåde efter reglerne i Adressebekendtgørelsen. Stavemåden skal overholde Dansk Sprognævns vejledning i retskrivning af vejnavne.
|
|
Eksempel:
|
Gl. Dronninggårds Alle
|
|
Juridisk kilde:
|
https://www.retsinformation.dk/eli/lta/2018/271#P5
|
|
Multiplicitet:
|
0..1
|
|
Type:
|
CharacterString
|
|
|
tilbage til toppen
|
Navn:
|
vejnavnebeliggenhed
|
|
URI:
|
https://data.gov.dk/model/profile/dar/vejnavnebeliggenhed
|
|
Foretrukken term:
|
vejnavnebeliggenhed
|
|
Definition:
|
beskrivelse af den navngivne vejs omtrentlige geografiske beliggenhed. Vejnavnebeliggenheden er udtrykt enten ved en vejnavnelinje eller et vejnavneområde samt oprindelses- og kvalitetsoplysninger for stedfæstelsen af vejnavnebeliggenheden
|
|
Kommentar:
|
angivelsen af den navngivne vejs beliggenhed skal ske med en nøjagtighed som er egnet til at lokalisere dens omtrentlige beliggenhed, danne reference til de administrative inddelinger som vejen berører samt sikre reglerne om vejnavnes entydighed. 98,5% af de navngivnevejes vejnavnebeliggenhed følger geometrien fra GeoDanmark vejmidter
|
|
Eksempel:
|
"vejnavnebeliggenhed_oprindelse_kilde": "Ekstern", "vejnavnebeliggenhed_oprindelse_nøjagtighedsklasse": "B", "vejnavnebeliggenhed_oprindelse_registrering": "2021-02-15T20:01:05.590410+01:00", "vejnavnebeliggenhed_oprindelse_tekniskStandard": "NO", "vejnavnebeliggenhed_vejnavnelinje": "MULTILINESTRING((679698.18 6157646.81,679704.35 6157646.8,679713.29 6157645.2,679726.09 6157642.91,679734.24 6157641.2,679753.28 6157636.23,679775.97 6157628.34,679790.18 6157622.06,679796.36 6157618.9,679804.86 6157614.54,679820.33 6157604.45,679827.61 6157598.93)), "vejnavnebeliggenhed_vejnavneområde": null, "vejnavnebeliggenhed_vejtilslutningspunkter": null
|
|
Juridisk kilde:
|
https://www.retsinformation.dk/eli/lta/2018/271#P7
|
|
Multiplicitet:
|
1
|
|
Type:
|
Vejnavneområde (data type)
|
|
|
tilbage til toppen
|
Navn:
|
supplerendeBynavn
|
|
URI:
|
https://data.gov.dk/model/profile/dar/navngivenVejBerørerGeografiskSupplerendeBynavnSupplerendeBynavn
|
|
Foretrukken term:
|
supplerende bynavn
|
|
Definition:
|
det supplerende bynavn, som den navngivne vej er berører
|
|
Kommentar:
|
en navngiven vej kan berøre ingen, en eller flere supplerende bynavne. Oplysninger kan fx bruges ved søgninger. Oplysningen er afledt af vejnavnebeliggenhedens geografiske udstrækning, adgangspunktet geografiske placering for den navngivne vejs tilknyttede husnumre og DAGI's oplysninger om supplerende bynavne
|
|
Juridisk kilde:
|
https://www.retsinformation.dk/eli/lta/2018/271
|
|
Multiplicitet:
|
0..*
|
|
Type:
|
SupplerendeBynavn (feature type)
|
|
|
tilbage til toppen
|
Navn:
|
postnummer
|
|
URI:
|
https://data.gov.dk/model/profile/dar/navngivenVejBerørerGeografiskPostnummerPostnummer
|
|
Foretrukken term:
|
postnummer
|
|
Definition:
|
det postnummer som den navngivne vej berører
|
|
Kommentar:
|
en navngiven vej kan berøre et eller flere postnumre. Oplysningen kan fx anvendes ved søgninger efter vejnavne. Oplysningen er afledt af vejnavnebeliggenhedens geografiske udstrækning, adgangspunktet geografiske placering for den navngivne vejs tilknyttede husnumre og DAGI's oplysninger om postnummerinddelingen
|
|
Juridisk kilde:
|
https://www.retsinformation.dk/eli/lta/2018/271
|
|
Multiplicitet:
|
1..*
|
|
Type:
|
Postnummer (feature type)
|
|